pg麻将胡了app官网

电话:028-85088879 传真:028-85063076 邮编:610041 分子公司 English 股份网站
检察更多网站 >>
PG麻将胡了(中国)官方网站IOS/安卓通用版/手机APP下载
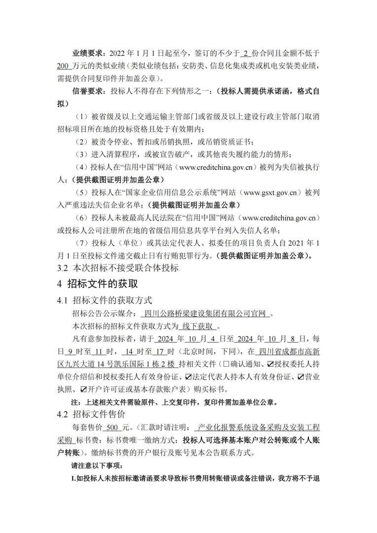
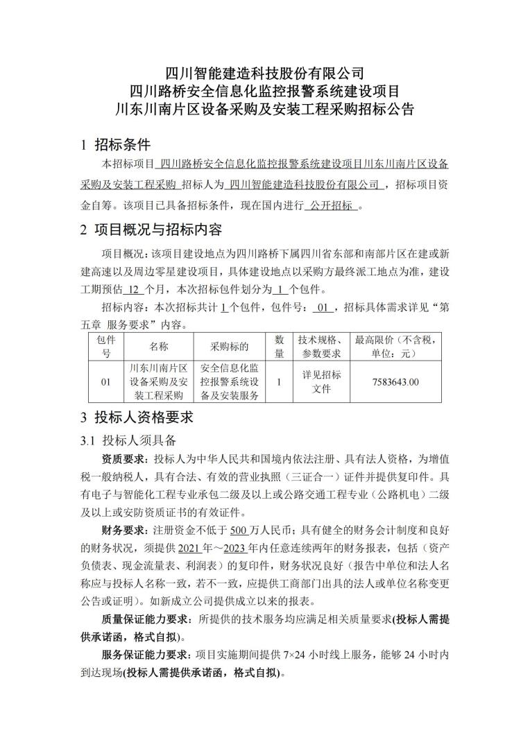
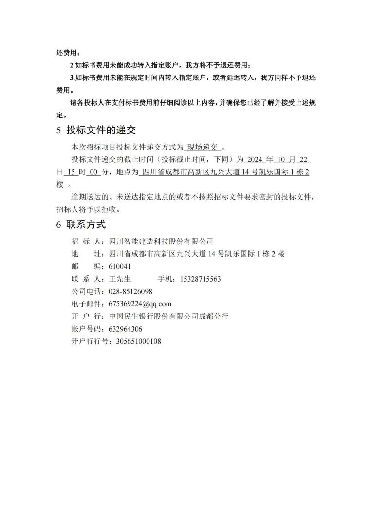
四川智能建造科技股份有限公司四川pg麻将胡了app官网宁静信息化监控报警系统建设项目川东川南片区设备采购及装置工程采购招标通告
宣布时间:2024-10-03 人点击

蜀ICP备12030578号-2川公网安备51019002006060
版权所有:pg麻将胡了app官网
地点:四川省成都会高新区九兴大道12号
网站地图