pg麻将胡了app官网
电话:028-85088879
传真:028-85063076
邮编:610041
分子公司
English 股份网站
集团网站群
检察更多网站 >>
首 页
公司概况
新闻资讯
业务领域
企业文化
企业党建
人力资源
信息果真
公司要闻
革新动态
招投标信息
动态通告
媒体导读
主题教育
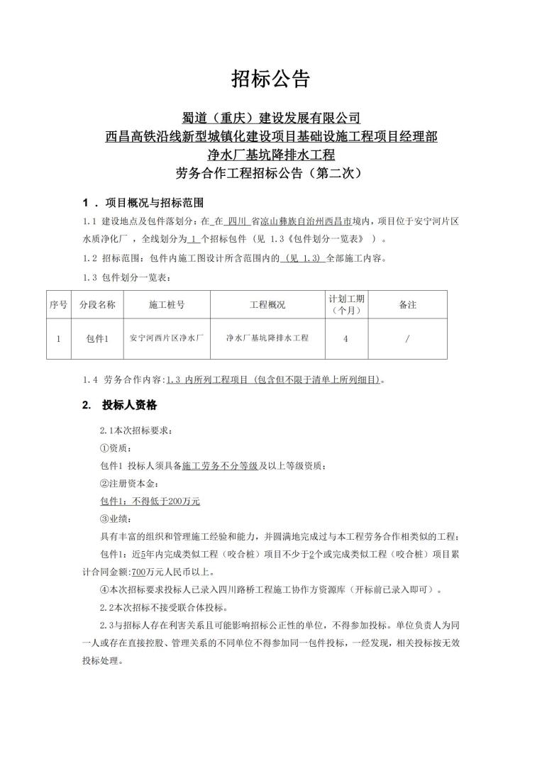
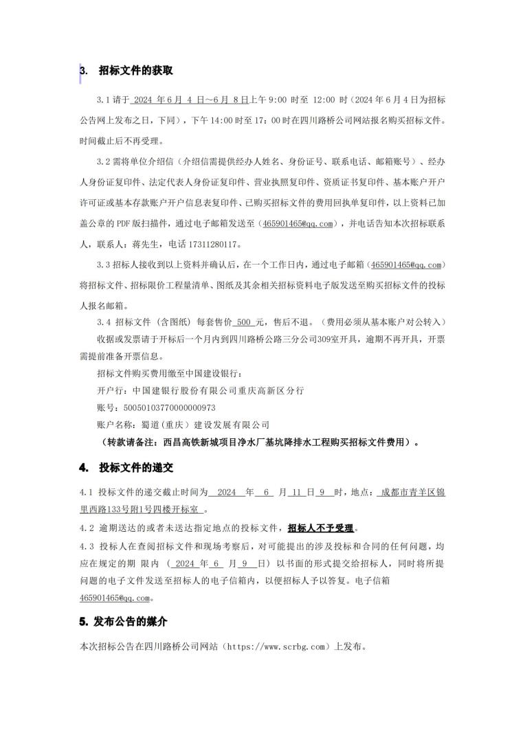
蜀道(重庆)建设生长有限公司西昌高铁沿线新型城镇化建设项目基础设施工程项目经理部净水厂基坑降排水工程劳务相助工程招标通告(第二次)
宣布时间:
2024-06-04
人点击
领导信箱
蜀ICP备12030578号-2川公网安备51019002006060
版权所有:pg麻将胡了app官网
地点:四川省成都会高新区九兴大道12号
网站地图